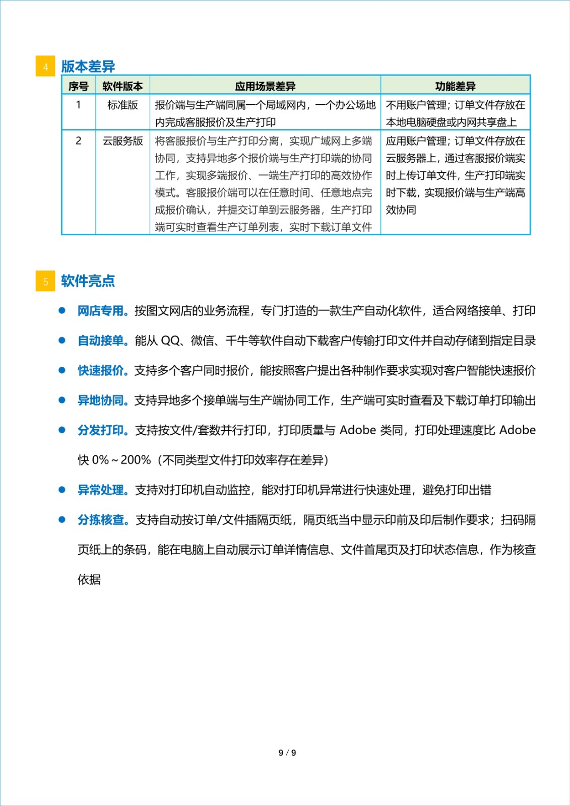
网店快印宝(云服务版)--广州点源信息科技有限公司

网店快印宝(云服务版)

1672800985839243.jpg

1675910146407525.jpg

1675910146558591.jpg

1675910146201651.jpg

1675910146833774.jpg

1675910146300843.jpg

1675910146941454.jpg

1672800986184777.jpg