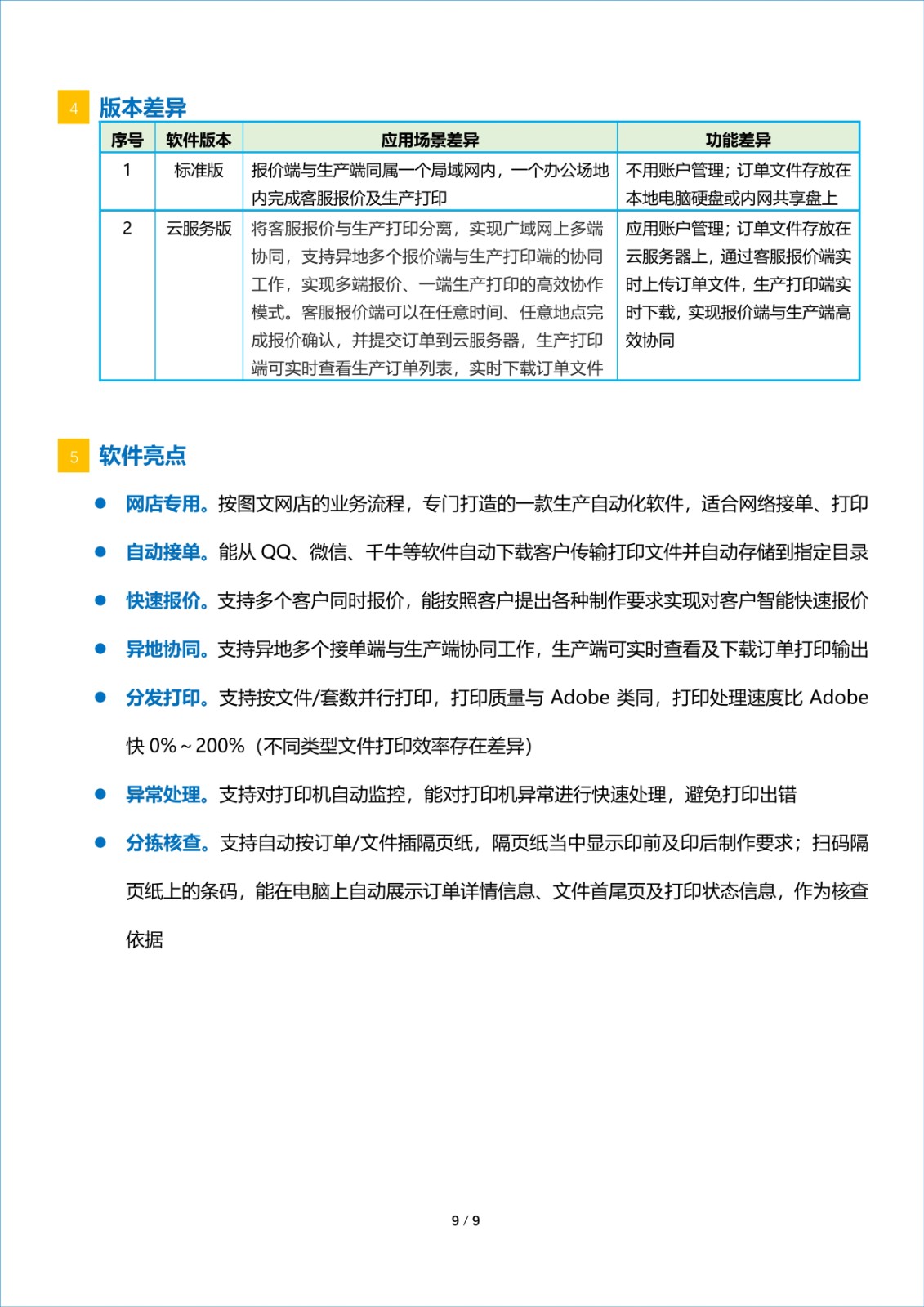
网店快印宝(标准版)--广州点源信息科技有限公司

网店快印宝(标准版)

1672800877879274.jpg

1675910019533869.jpg

1675910019511846.jpg

1675910019581421.jpg

1675910019444323.jpg

1675910019207361.jpg

1675910020448470.jpg






1672800877254023.jpg