首页
新闻
公司新闻
行业新闻
通知公告
案例
图文快印行业
工程设计行业
其它行业
产品
广告/印刷/包装行业
点源拼版与模切软件(标准版)
点源拼版与模切软件(专业版)
点源拼版与模切软件(增强版)
点源拼版与模切软件(印刷版)
点源拼版与模切软件(WF版)
点源可变数据印刷软件
点源印刷报价软件
图文快印行业
点源快印通(标准版)
点源快印通(CAD版)
点源快印通(图文版)
点源快印通(企业版)
点源快印通(精简版)
印前统计助手
彩页抽取助手
网店文印/数据加工
网店快印宝软件(标准版)
网店快印宝软件(云服务版)
点源扫描通软件(标配版)
点源扫描通软件(增强版)
出版打印/其它
图文出版集中打印管理系统
印小哥自助打印软件
点源RIP软件(图文版)
点源RIP软件(彩喷版)
电气三维设计
三维电缆敷设软件(PDMS/E3D版)
三维电缆敷设软件(SP3D版)
三维电缆敷设软件(Revit版)
安装更新
快印通-安装包下载
快印通-更新包下载
自助购买下载
扫描通-软件包下载
其它软件
技术服务
培训材料
点源快印通软件
点源扫描通软件
印小哥自助打印
点源协同设计平台
更新日志
常见问题
推广材料
论坛
关于我们
公司简介
企业文化
企业宗旨
企业资质
员工风采
人才招聘
020-84125675
点源扫描通软件(增强版)
Toggle navigation
广告/印刷/包装行业
图文快印行业
网店文印/数据加工
出版打印/其它
电气三维设计
点源扫描通软件(增强版)
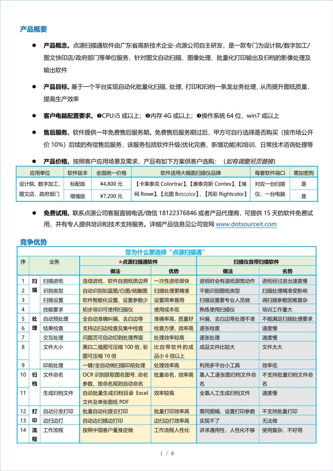
一款专门为设计院/数字加工/图文快印店/政府部门等单位服务,针对图文自动扫描、图像处理、批量化打印输出及归档的影像处理及输出软件
QQ咨询
上一页
点源扫描通软件(标配版)
没有了
下一页
返回顶部
020-84125675
18122376846
QQ咨询
微信二维码